Článek
EŠD jsem popsal jako velký projekt byrokraticko-mediálně-aktivistických hradeb, které mají být vystavěny kolem globalistických elit. Abychom za něj ještě poděkovali, je nám EŠD prodáván jako komplexní nástroj boje s hybridními hrozbami, zejména s tou ruskou.
Jenže realita je jiná. V dalším textu jsem napsal, že EŠD směřuje k vybudování vlivové struktury nedotknutelných nositelů dobra postavené na globalistických neziskovkách.
V praxi bude mít toto budování vlivové struktury podobu dotačních programů, které se sice budou tvářit jako nestranné, ale v praxi budou podporovat jen globalistické neziskovky a jen globalistickou agendu.
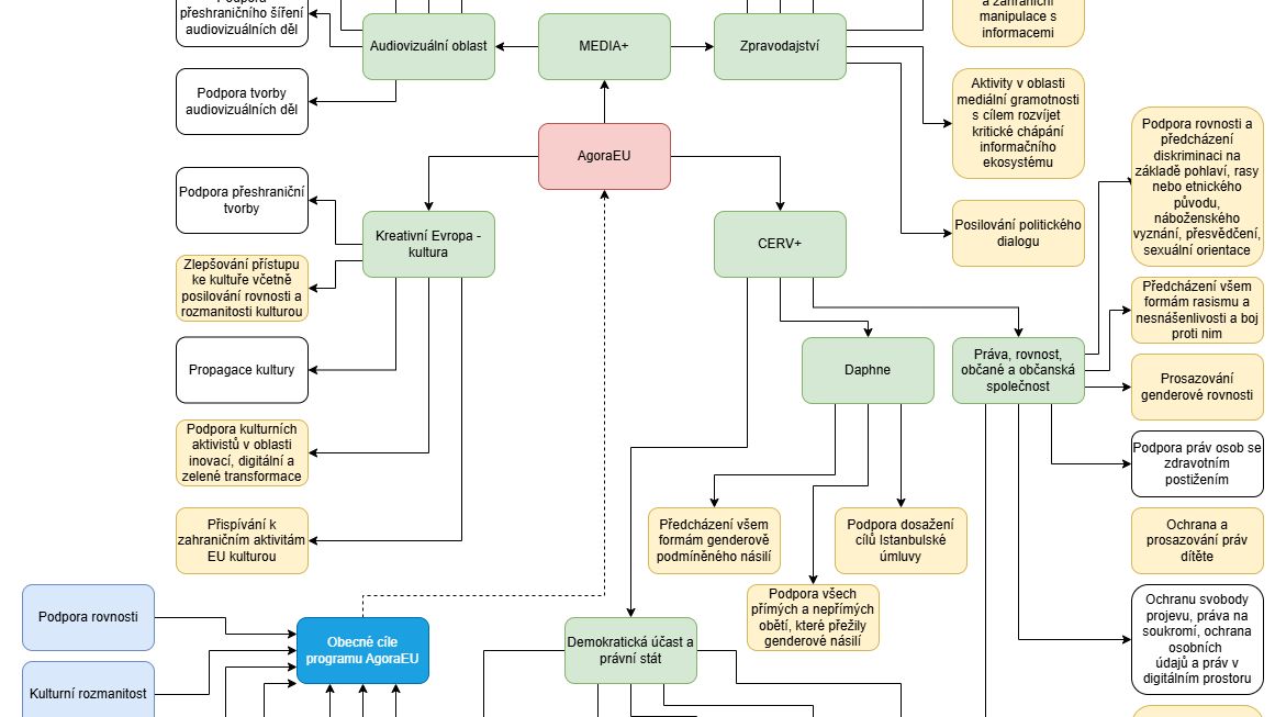
Jak už bylo řečeno, hlavním finančním nástrojem EŠD se má od roku 2028 stát program AgoraEU. Jeho obsah tak, jak je zatím navržen, jsem zpracoval do schématu, které vidíte na obrázku. Program AgoraEU bude členěn na tři složky (zelené obdélníky):
- Kreativní Evropa - kultura
- MEDIA+, která se dále dělí na cíle Audiovizuální oblast a Zpravodajství
- CERV+, která se dále dělí na cíle Demokratická účast a právní stát, Daphne a Práva, rovnost, občané a občanská společnost

Schéma dotačního programu AgoraEU, který se má od roku 2028 stát hlavním finančním nástrojem Evropského štítu pro demokracii.
- V každé složce programu AgoraEU, případně v jejích cílech, budou dotace poskytovány na určitá zaměření. Ta jsou v bílých a žlutých obdélnících (jejich popisy jsem zestručnil). Žluté obdélníky jsou ty, které jsou zjevně politické, tj. globalistické.
- Avšak všechny složky, tj. každá dotace z programu AgoraEU, vždy bude muset sledovat obecné cíle (modré obdélníky). Tím je vyloučeno, že by mohla být udělena dotace na cokoli, co by vážně kritizovalo podstatu EU nebo lidskoprávní systém EU. Tím je například vyloučeno, aby dotaci získal projekt zabývající se podstatou migrační katastrofy.
- Na program AgoraEU má být v letech 2028 až 2034 podle Evropské komise utraceno závratných 8,528 miliardy eur, což dělá cca 30 miliard Kč ročně. Za tyto neuvěřitelné peníze si bruselské politické elity chtějí "koupit" celý systém médií a globalistických neziskovek, který je bude spolehlivě držet u moci.
- Globalistické neziskovky se na tyto velké peníze tak těší, že už v dubnu 2025 přes 330 z nich sepsalo otevřený dopis, ve kterém požadují více peněz na globalistické projekty. Evropská komise, jak vidno, této výzvě ráda vyhověla.
- Nástroje, jako je AgoraEU, mají za vaše peníze zajistit, aby se nikdo nepokoušel zpochybňovat globalistický režim pod taktovkou Evropské komise.
- Jistě, jednotlivci, a nevýznamné organizace, budou zřejmě nadále moci říkat cokoli, ale jakmile se stanou skutečně relevantní, začnou se kolem nich stahovat kruhy. Nejspíš je nikdo nepřijde zatknout, nejspíš je nikdo nebude zakazovat, ale soustředěným tlakem z AgoraEU dotovaných médií a globalistických neziskovek bude dehonestován a z veřejného života postupně fakticky vytlačen.
- Zatím jde jen o návrh Evropské komise. Uvidíme, jak si s ním poradí vlády členských států a nakonec i Evropský parlament...
P.S.: O tom, co je to globalismus, a jak souvisí s migrací, píšu v nové knize Migrace a globalismus.

Kniha Migrace a globalismus, která vyšla v roce 2025 v nakladatelství LEDA.





